#CREATE_DATE#

I-L

Header Image
Project:
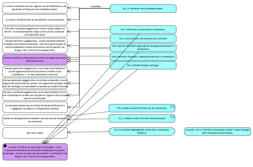
I-L : RWS ArchiMate TotalView diagram
Created: 1/6/2021 4:48:43 PM
Modified: 1/16/2023 11:13:09 AM
Project:
Advanced:

Landelijke Tunnelstandaard

UPP Browser versie 1.3.0

(p) H.N.M. Dijkema - Rijkswaterstaat 2025

Informatie: