#CREATE_DATE#

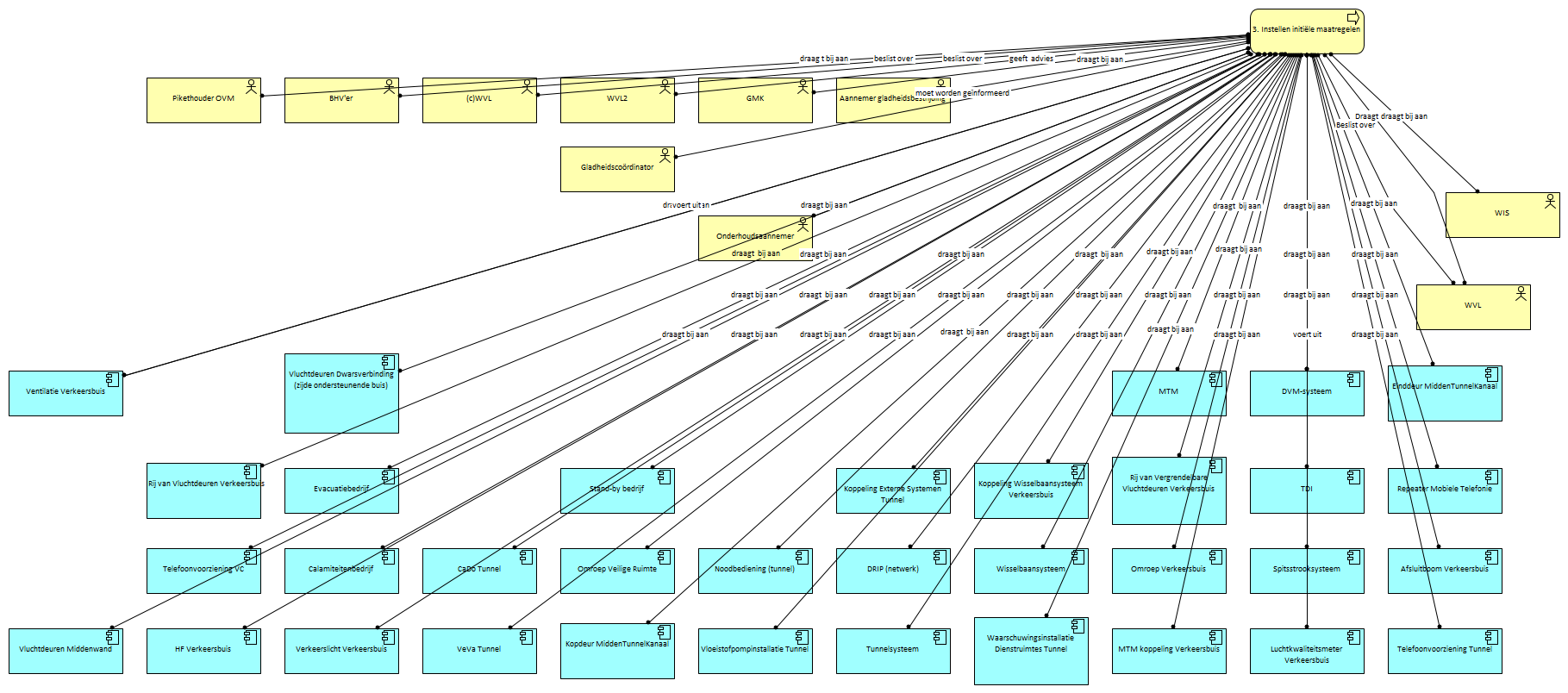
Totaalview voor 3. Instellen initiële maatregelen

Header Image
Totaalview voor 3. Instellen initiële maatregelen : RWS ArchiMate TotalView diagram
Created: 6/4/2020 2:57:04 PM
Modified: 10/17/2022 10:27:04 AM
Project:
Advanced:

Landelijke Tunnelstandaard

UPP Browser versie 1.3.0

(p) H.N.M. Dijkema - Rijkswaterstaat 2025

Informatie: